Forensic journey: Breaking down the UserAssist artifact structure

Introduction

As members of the Global Emergency Response Team (GERT), we work with forensic artifacts on a daily basis to conduct investigations, and one of the most valuable artifacts is UserAssist. It contains useful execution information that helps us determine and track adversarial activities, and reveal malware samples. However, UserAssist has not been extensively examined, leaving knowledge gaps regarding its data interpretation, logging conditions and triggers, among other things. This article provides an in-depth analysis of the UserAssist artifact, clarifying any ambiguity in its data representation. We’ll discuss the creation and updating of artifact workflow, the UEME_CTLSESSION value structure and its role in logging the UserAssist data. We’ll also introduce the UserAssist data structure that was previously unknown.

UserAssist artifact recap

In the forensics community, UserAssist is a well-known Windows artifact used to register the execution of GUI programs. This artifact stores various data about every GUI application that’s run on a machine:

  • Program name: full program path.
  • Run count: number of times the program was executed.
  • Focus count: number of times the program was set in focus, either by switching to it from other applications, or by otherwise making it active in the foreground.
  • Focus time: total time the program was in focus.
  • Last execution time: date and time of the last program execution.

The UserAssist artifact is a registry key under each NTUSER.DAT hive located at Software\Microsoft\Windows‌\CurrentVersion\Explorer\UserAssist\. The key consists of subkeys named with GUIDs. The two most important GUID subkeys are:

  • {CEBFF5CD-ACE2-4F4F-9178-9926F41749EA}: registers executed EXE files.
  • {F4E57C4B-2036-45F0-A9AB-443BCFE33D9F}: registers executed LNK files.

Each subkey has its own subkey named “Count”. It contains values that represent the executed programs. The value names are the program paths encrypted using the ROT-13 cipher.

The values contain structured binary data that includes the run count, focus count, focus time and last execution time of the respective application. This structure is well-known and represents the CUACount object. The bytes between focus time and last execution time have never been described or analyzed publicly, but we managed to determine what they are and will explain this later in the article. The last four bytes are unknown and contained a zero in all the datasets we analyzed.

UserAssist artifact

UserAssist artifact

Data inconsistency

Over the course of many investigations, the UserAssist data was found to be inconsistent. Some values included all of the parameters described above, while others, for instance, included only run count and last execution time. Overall, we observed five combinations of UserAssist data inconsistency.

Cases Run Count Focus Count Focus Time Last Execution Time
1
2
3
4
5

Workflow analysis

Deep dive into Shell32 functions

To understand the reasons behind the inconsistency, we must examine the component responsible for registering and updating the UserAssist data. Our analysis revealed that the component in question is shell32.dll, more specifically, a function called FireEvent that belongs to the CUserAssist class.

virtual long CUserAssist::FireEvent(struct _GUID const *, enum  tagUAEVENT, unsigned short const *, unsigned long)

The FireEvent arguments are as follows:

  • Argument 1: GUID that is a subkey of the UserAssist registry key containing the registered data. This argument most often takes the value {CEBFF5CD-ACE2-4F4F-9178-9926F41749EA} because executed programs are mostly EXE files.
  • Argument 2: integer enumeration value that defines which counters and data should be updated.
    • Value 0: updates the run count and last execution time
    • Value 1: updates the focus count
    • Value 2: updates the focus time
    • Value 3: unknown
    • Value 4: unknown (we assume it is used to delete the entry).
  • Argument 3: full executable path that has been executed, focused on, or closed.
  • Argument 4: focus time spent on the executable in milliseconds. This argument only contains a value if argument 2 has a value of 2; otherwise, it equals zero.

Furthermore, the FireEvent function relies heavily on two other shell32.dll functions: s_Read and s_Write. These functions are responsible for reading and writing the binary value data of UserAssist from and to the registry whenever a particular application is updated:

static long CUADBLog::s_Read(void *, unsigned long, struct NRWINFO *)
static long CUADBLog::s_Write(void *, unsigned long, struct NRWINFO *)

The s_Read function reads the binary value of the UserAssist data from the registry to memory, whereas s_Write writes the binary value of the UserAssist data to the registry from the memory. Both functions have the same arguments, which are as follows:

  • Argument 1: pointer to the memory buffer (the CUACount struct) that receives or contains the UserAssist binary data.
  • Argument 2: size of the UserAssist binary data in bytes to be read from or written to registry.
  • Argument 3: undocumented structure containing two pointers.
    • The CUADBLog instance pointer at the 0x0 offset
    • Full executable path in plain text that the associated UserAssist binary data needs to be read from or written to the registry.

When a program is executed for the first time and there is no respective entry for it in the UserAssist records, the s_Read function reads the UEME_CTLCUACount:ctor value, which serves as a template for the UserAssist binary data structure (CUACount). We’ll describe this value later in the article.

It should be noted that the s_Read and s_Write functions are also responsible for encrypting the value names with the ROT-13 cipher.

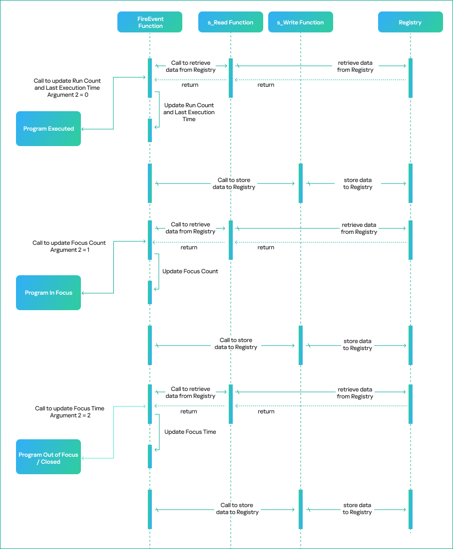
UserAssist data update workflow

Any interaction with a program that displays a GUI is a triggering event that results in a call to the CUserAssist::FireEvent function. There are four types of triggering events:

  • Program executed.
  • Program set in focus.
  • Program set out of focus.
  • Program closed.

The triggering event determines the execution workflow of the CUserAssist::FireEvent function. The workflow is based on the enumeration value that is passed as the second argument to FireEvent and defines which counters and data should be updated in the UserAssist binary data.

The CUserAssist::FireEvent function calls the CUADBLog::s_Read function to read the binary data from registry to memory. The CUserAssist::FireEvent function then updates the respective counters and data before calling CUADBLog::s_Write to store the data back to the registry.

The diagram below illustrates the workflow of the UserAssist data update process depending on the interaction with a program.

UserAssist data update workflow

UserAssist data update workflow

The functions that call the FireEvent function vary depending on the specific triggering event caused by interaction with a program. The table below shows the call stack for each triggering event, along with the modules of the functions.

Triggering event Module Call Stack Functions Details
Program executed (double click) SHELL32 CUserAssist::FireEvent This call chain updates the run count and last execution time. It is only triggered when the executable is double-clicked, whether it is a CLI or GUI in File Explorer.
Windows.storage UAFireEvent
Windows.storage NotifyUserAssistOfLaunch
Windows.storage CInvokeCreateProcessVerb::
_OnCreatedProcess
Program in focus SHELL32 CUserAssist::FireEvent This call chain updates the focus count and only applies to GUI executables.
Explorer UAFireEvent
Explorer CApplicationUsageTracker::
_FireDelayedSwitch
Explorer CApplicationUsageTracker::
_FireDelayedSwitchCallback
Program out of focus SHELL32 CUserAssist::FireEvent This call chain updates the focus time and only applies to GUI executables.
Explorer UAFireEvent
Explorer <lambda_2fe02393908a23e7
ac47d9dd501738f1>::operator()
Explorer shell::TaskScheduler::
CSimpleRunnableTaskParam
<<‌lambda_2fe02393908a23e7
ac47‌d9dd501738f1>‌,
CMemString<CMemString‌
_PolicyCoTaskMem>
>::InternalResumeRT
Program closed SHELL32 CUserAssist::FireEvent This call chain updates the focus time and applies to GUI and CLI executables. However, CLI executables are only updated if the program was executed via a double click or if conhost was spawned as a child process.
Explorer UAFireEvent
Explorer shell::TaskScheduler::
CSimpleRunnableTaskParam<<‌
lambda_5b4995a8d0f55408566e‌10
b459ba2cbe>‌,CMemString<
CMemString‌_PolicyCoTaskMem> >
::InternalResumeRT

Inconsistency breakdown

As previously mentioned, we observed five combinations of UserAssist data. Our thorough analysis shows that these inconsistencies arise from interactions with a program and various functions that call the FireEvent function. Now, let’s examine the triggering events that cause these inconsistencies in more detail.

1.   All data

The first combination is all four parameters registered in the UserAssist record: run count, focus count, focus time, and last execution time. In this scenario, the program usually follows the normal execution flow, has a GUI and is executed by double-clicking in Windows Explorer.

  • When the program is executed, the FireEvent function is called to update the run count and last execution time.
  • When it is set in focus, the FireEvent function is called to update the focus count.
  • When it is set out of focus or closed, the FireEvent function is called to update focus time.

2.   Run count and last execution time

The second combination occurs when the record only contains run count and last execution time. In this scenario, the program is run by double-clicking in Windows Explorer, but the GUI that appears belongs to another program. Examples of this scenario include launching an application with an LNK shortcut or using an installer that runs a different GUI program, which switches the focus to the other program file.

During our test, a copy of calc.exe was executed in Windows Explorer using the double-click method. However, the GUI program that popped up was the UWP app for the calculator Microsoft.WindowsCalculator_8wekyb3d8bbwe!App.

There is a record of the calc.exe desktop copy in UserAssist, but it contains only the run count and last execution time. However, both focus count and focus time are recorded under the UWP calculator Microsoft.WindowsCalculator_8wekyb3d8bbwe!App UserAssist entry.

3.   Focus count and focus time

The third combination is a record that only includes focus count and focus time. In this scenario, the program has a GUI, but is executed by means other than a double click in Windows Explorer, for example, via a command line interface.

During our test, a copy of Process Explorer from the Sysinternals Suite was executed through cmd and recorded in UserAssist with focus count and focus time only.

4.   Run count, last execution time and focus time

The fourth combination is when the record contains run count, last execution time and focus time. This scenario only applies to CLI programs that are run by double-clicking and then immediately closed. The double-click execution leads to the run count and last execution time being registered. Next, the program close event will call the FireEvent function to update the focus time, which is triggered by the lambda function (5b4995a8d0f55408566e10b459ba2cbe).

During our test, a copy of whoami.exe was executed by a double click, which opened a console GUI for a split second before closing.

5.   Focus time

The fifth combination is a record with only focus time registered. This scenario only applies to CLI programs executed by means other than a double click, which opens a console GUI for a split second before it is immediately closed.

During our test, a copy of whoami.exe was executed using PsExec instead of cmd. PsExec executed whoami as its own child process, resulting in whoami spawning a conhost.exe process. This condition must be met for the CLI program to be registered in UserAssist in this scenario.

We summed up all five combinations with their respective interpretations in the table below.

Inconsistency combination Interpretation Triggering events
All Data GUI program executed by double
click and closed normally.
·        Program Executed
·        Program In Focus
·        Program Out of Focus
·        Program Closed
Run Count and Last Execution Time GUI program executed by double
click but focus switched to another
program.
·        Program Executed
Focus Count and Focus Time GUI program executed by other means. ·        Program In Focus
·        Program Out of Focus
·        Program Closed
Run Count, Last Execution Time and Focus Time CLI program executed by double
click and then closed.
·        Program Executed
·        Program Closed
Focus Time CLI program executed by other
means than double click, spawned
conhost process and then closed.
·        Program Closed

CUASession and UEME_CTLSESSION

Now that we have addressed the inconsistency of the UserAssist artifact, the second part of this research will explain another aspect of UserAssist: the CUASession class and the UEME_CTLSESSION value.

The UserAssist database contains value names for every executed program, but there is an unknown value: UEME_CTLSESSION. Unlike the binary data that is recorded for every program, this value contains larger binary data: 1612 bytes, whereas the regular size of values for executed programs is 72 bytes.

CUASession is a class within shell32.dll that is responsible for maintaining statistics of the entire UserAssist logging session for all programs. These statistics include total run count, total focus count, total focus time and the three top program entries, known as NMax entries, which we will describe below. The UEME_CTLSESSION value contains the properties of the CUASession object. Below are some functions of the CUASession class:

CUASession::AddLaunches(uint) CUASession::GetTotalLaunches(void)
CUASession::AddSwitches(uint) CUASession::GetTotalSwitches(void)
CUASession::AddUserTime(ulong) CUASession::GetTotalUserTime(void)
CUASession::GetNMaxCandidate(enum _tagNMAXCOLS, struct SNMaxEntry *) CUASession::SetNMaxCandidate(enum _tagNMAXCOLS, struct SNMaxEntry const *)

In the context of CUASession and UEME_CTLSESSION, we will refer to run count as launches, focus count as switches, and focus time as user time when discussing the parameters of all executed programs in a logging session as opposed to the data of a single program.

The UEME_CTLSESSION value has the following specific data structure:

  • 0x0 offset: general total statistics (16 bytes)
    • 0x0: logging session ID (4 bytes)
    • 0x4: total launches (4 bytes)
    • 0x8: total switches (4 bytes)
    • 0xC: total user time in milliseconds (4 bytes)
  • 0x10 offset: three NMax entries (1596 bytes)
    • 0x10: first NMax entry (532 bytes)
    • 0x224: second NMax entry (532 bytes)
    • 0x438: third NMax entry (532 bytes)
UEME_CTLSESSION structure

UEME_CTLSESSION structure

Every time the FireEvent function is called to update program data, CUASession updates its own properties and saves them to UEME_CTLSESSION.

  • When FireEvent is called to update the program’s run count, CUASession increments Total Launches in UEME_CTLSESSION.
  • When FireEvent is called to update the program’s focus count, CUASession increments Total Switches.
  • When FireEvent is called to update the program’s focus time, CUASession updates Total User Time.

NMax entries

The NMax entry is a portion of the UserAssist data for the specific program that contains the program’s run count, focus count, focus time, and full path. NMax entries are part of the UEME_CTLSESSION value. Each NMax entry has the following data structure:

  • 0x0 offset: program’s run count (4 bytes)
  • 0x4 offset: program’s focus count (4 bytes)
  • 0x8 offset: program’s focus time in milliseconds (4 bytes)
  • 0xc offset: program’s name/full path in Unicode (520 bytes, the maximum Windows path length multiplied by two)
NMax entry structure

NMax entry structure

The NMax entries track the programs that are executed, switched, and used most frequently. Whenever the FireEvent function is called to update a program, the CUADBLog::_CheckUpdateNMax function is called to check and update the NMax entries accordingly.

The first NMax entry stores the data of the most frequently executed program based on run count. If two programs (the program whose data was previously saved in the NMax entry and the program that triggered the FireEvent for update) have an equal run count, the entry is updated based on the higher calculated value between the two programs, which is called the N value. The N value equation is as follows:

N value = Program’s Run Count*(Total User Time/Total Launches) + Program’s Focus Time + Program’s Focus Count*(Total User Time/Total Switches)

The second NMax entry stores the data of the program with the most switches, based on its focus count. If two programs have an equal focus count, the entry is updated based on the highest calculated N value.

The third NMax entry stores the data of the program that has been used the most, based on the highest N value.

The parsed UEME_CTLSESSION structure with NMax entries is shown below.

{
        "stats": {
            "Session ID": 40,
            "Total Launches": 118,
            "Total Switches": 1972,
            "Total User Time": 154055403
        },
        "NMax": [
            {
                "Run Count": 20,
                "Focus Count": 122,
                "Focus Time": 4148483,
                "Executable Path": "Microsoft.Windows.Explorer"
            },
            {
                "Run Count": 9,
                "Focus Count": 318,
                "Focus Time": 34684910,
                "Executable Path": "Chrome"
            },
            {
                "Run Count": 9,
                "Focus Count": 318,
                "Focus Time": 34684910,
                "Executable Path": "Chrome"
            }
        ]
    }

UEME_CTLSESSION data

UserAssist reset

UEME_CTLSESSION will persist even after logging off or restarting. However, when it reaches the threshold of two days in its total user time, i.e., when the total focus time of all executed programs of the current user equals two days, the logging session is terminated and almost all UserAssist data, including the UEME_CTLSESSION value, is reset.

The UEME_CTLSESSION value is reset with almost all its data, including total launches, total switches, total user time, and NMax entries. However, the session ID is incremented and a new logging session begins.

UEME_CTLSESSION comparison before and after reset

UEME_CTLSESSION comparison before and after reset

The newly incremented session ID is copied to offset 0x0 of each program’s UserAssist data. Besides UEME_CTLSESSION, other UserAssist data for each program is also reset including run count, focus count, focus time, and the last four bytes, which are still unknown and always contain zero. The only parameter that is not reset is the last execution time. However, all this data is saved in the form of a usage percentage before resetting.

Usage percentage and counters

We analyzed the UserAssist data of various programs to determine the unknown bytes between the focus time and last execution time sections. We found that they represent a list of a program’s usage percentage relative to the most used program at that session, as well as the rewrite counter (the index of the usage percentage last written to the list) for the last 10 sessions. Given our findings, we can now revise the structure of the program’s UserAssist binary data and fully describe all of its components.

UserAssist revised structure

UserAssist revised structure

  • 0x0: logging session ID (4 bytes).
  • 0x4: run count (4 bytes).
  • 0x8: focus count (4 bytes).
  • 0xc: focus time (4 bytes).
  • 0x10: element in usage percentage list [0] (4 bytes).
  • 0x14: element in usage percentage list [1] (4 bytes).
  • 0x18: element in usage percentage list [2] (4 bytes).
  • 0x1c: element in usage percentage list [3] (4 bytes).
  • 0x20: element in usage percentage list [4] (4 bytes).
  • 0x24: element in usage percentage list [5] (4 bytes).
  • 0x28: element in usage percentage list [6] (4 bytes).
  • 0x2c: element in usage percentage list [7] (4 bytes).
  • 0x30: element in usage percentage list [8] (4 bytes).
  • 0x34: element in usage percentage list [9] (4 bytes).
  • 0x38: index of last element written in the usage percentage list (4 bytes).
  • 0x3c: last execution time (Windows FILETIME structure) (8 bytes).
  • 0x44: unknown value (4 bytes).

The values from 0x10 to 0x37 are the usage percentage values that are called r0 values and calculated based on the following equation.

r0 value [Index] = N Value of the Program / N Value of the Most Used Program in the session (NMax entry 3)

If the program is run for the first time within an ongoing logging session, its r0 values equal -1, which is not a calculated value, but a placeholder.

The offset 0x38 is the index of the last element written to the list, and is incremented whenever UEME_CTLSESSION is reset. The index is bounded between zero and nine because the list only contains the r0 values of the last 10 sessions.

The last four bytes equal zero, but their purpose remains unknown. We have not observed them being used other than being reset after the session expires.

The table below shows a sample of the UserAssist data broken down by component after parsing.

UserAssist revised data structure parsed

UserAssist revised data structure parsed

Forensic value

The r0 values are a goldmine of valuable information about a specific user’s application and program usage. These values provide useful information for incident investigations, such as the following:

  • Programs with many 1 values in the r0 values list are the programs most frequently used by the user.
  • Programs with many 0 values in the r0 values list are the programs that are least used or abandoned by the user, which could be useful for threat hunting and lead to the discovery of malware or legitimate software used by adversaries.
  • Programs with many -1 values in the r0 values list are relatively new programs with data that has not been reset within two days of the user interactive session.

UserAssist data template

As mentioned above, when the program is first executed and doesn’t yet have its own UserAssist record (CUACount object), a new entry is created with the UEME_CTLCUACount:ctor value. This value serves as a template for the program’s UserAssist binary data with the following values:

  • Logging session ID = -1 (0xffffffff). However, this value is copied to the UserAssist entry from the current UEME_CTLSESSION session.
  • Run count = 0.
  • Focus count = 0.
  • Focus time = 0.
  • Usage percentage list [0-9] = -1 (0xbf800000) because these values are float numbers.
  • Usage percentage index (counter) = -1 (0xffffffff).
  • Last execution time = 0.
  • Last four bytes = 0.
UEME_CTLCUACount:ctor data

UEME_CTLCUACount:ctor data

New parser

Based on the findings of this research, we created a new parser built on an open source parser. Our new tool parses and saves all UEME_CTLSESSION values as a JSON file. It also parses UserAssist data with the newly discovered r0 value structure and saves it as a CSV file.

Conclusion

We closely examined the UserAssist artifact and how its data is structured. Our thorough analysis helped identify data inconsistencies. The FireEvent function in shell32.dll is primarily responsible for updating the UserAssist data. Various interactions with programs trigger calls to the FireEvent function and they are the main reason for the inconsistencies in the UserAssist data.

We also studied the UEME_CTLSESSION value. It is mainly responsible for coordinating the UserAssist logging session that expires once the accumulated focus time of all programs reaches two days. Further investigation of UEME_CTLSESSION revealed the purpose of previously undocumented UserAssist binary data values, which turned out to be the usage percentage list of programs and the value rewrite counter.

The UserAssist artifact is a valuable tool for incident response activities, and our research can help make the most of the data it contains.

原始链接: https://securelist.com/userassist-artifact-forensic-value-for-incident-response/116911/
侵权请联系站方: [email protected]

相关推荐

换一批