前段时间有朋友问我如何在 kubernetes 里搭建监控系统,恰好在公司也在维护内部的可观测平台,正好借这个机会整理下目前常见的自建监控方案。
一个完整的监控系统通常包含以下的内容:
- 指标暴露:将系统内部需要关注的指标暴露出去
- 指标采集:收集并存储暴露出来的指标
- 指标展示:以各种图表展示和分析收集到的数据
- 监控告警:当某些关键指标在一定时间周期内出现异常时,可以及时通知相关人员

对于 k8s 的监控通常分为两个部分:
- k8s 自带的系统组建
- 业务 Pod 暴露出来的监控指标
系统组建
对于 kubernetes 系统组建可以由 cAdvisor 提供监控能力,默认情况下这个功能是开箱即用的,我们只需要在 Prometheus 中配置相关的任务抓取即可:
1 2 3 4 5 6 7 8 9 10 11 12 13 14 15 16 17 18 19 20 21 22 23 24 25
| - job_name: nodeScrape/monitoring/cadvisor-scrape/0 scrape_interval: 30s scrape_timeout: 15s scheme: https bearer_token_file: /var/run/secrets/kubernetes.io/serviceaccount/token tls_config: insecure_skip_verify: true relabel_configs: - source_labels: [__meta_kubernetes_node_name] target_label: node - action: replace source_labels: [__meta_kubernetes_node_name] separator: ; target_label: __address__ regex: (.*) replacement: kubernetes.default.svc:443 - action: replace source_labels: [__meta_kubernetes_node_name] separator: ; target_label: __metrics_path__ regex: (.+) replacement: /api/v1/nodes/${1}/proxy/metrics/cadvisor
kubernetes_sd_configs: - role: node
|

这样的话就可以监控 k8s 的内存、CPU 之类的数据。
具体提供了哪些指标可以参考这里:
https://github.com/google/cadvisor/blob/master/docs/storage/prometheus.md#prometheus-container-metrics
也可以找一些常用的监控面板:
https://grafana.com/grafana/dashboards/13077-kubernetes-monitoring-dashboard-kubelet-cadvisor-node-exporter/
k8s 不但提供了 cAdvisor 的数据,还有其他类似的 endpoint: /metrics/resource & /metrics/probes
具体暴露出来的指标可以参考官方文档:
https://kubernetes.io/docs/concepts/cluster-administration/system-metrics/
业务指标
对于业务应用来说第一步也是需要将自己的指标暴露出去,如果是 Java 的话可以使用 Prometheus 提供的库:
1 2 3 4 5 6 7 8 9 10 11 12
| <!-- The client --> <dependency> <groupId>io.prometheus</groupId> <artifactId>simpleclient</artifactId> <version>0.16.0</version> </dependency> <!-- Hotspot JVM metrics--> <dependency> <groupId>io.prometheus</groupId> <artifactId>simpleclient_hotspot</artifactId> <version>0.16.0</version> </dependency>
|
它会自动将 JVM 相关的指标暴露出去,如果是在 VM 中的应用,那只需要简单的配置下 static_configs 就可以抓取指标了:
1 2 3 4 5
| scrape_configs: - job_name: 'springboot' scrape_interval: 10s static_configs: - targets: ['localhost:8080'] # Spring Boot ip+port
|
但在 kubernetes 中这个 IP 是不固定的,每次重建应用的时候都会发生变化,所以我们需要一种服务发现机制来动态的找到 Pod 的 IP。
1 2 3 4 5 6 7 8 9 10 11 12 13 14 15 16 17 18 19 20 21 22 23 24 25 26 27
| - job_name: 'kubernetes-pods' kubernetes_sd_configs: - role: pod relabel_configs: - source_labels: [__meta_kubernetes_pod_annotation_prometheus_io_scrape] action: keep regex: true - source_labels: [__meta_kubernetes_pod_annotation_prometheus_io_path] action: replace target_label: __metrics_path__ regex: (.+) - source_labels: [__address__, __meta_kubernetes_pod_annotation_prometheus_io_port] action: replace regex: ([^:]+)(?::\d+)?;(\d+) replacement: $1:$2 target_label: __address__ - action: labelmap regex: __meta_kubernetes_pod_label_(.+) - source_labels: [__meta_kubernetes_namespace] action: replace target_label: kubernetes_namespace - source_labels: [__meta_kubernetes_pod_label_component] action: replace target_label: job - source_labels: [__meta_kubernetes_pod_name] action: replace target_label: kubernetes_pod_name
|
Prometheus 提供了一个 kubernetes_sd_configs 的服务发现机制,他会在 kubernetes 中查找 Pod 中是否有配置以下的注解:
1 2 3 4 5 6
| template: metadata: annotations: prometheus.io/path: /metrics prometheus.io/port: "8082" prometheus.io/scrape: "true"
|
都配置成功后我们便可以在 Prometheus 的管理后台查看到具体的服务信息:

状态是 UP 则表明抓取数据成功,这样我们就可以在 Prometheus 中查询到数据了。

Prometheus 除了支持 k8s 的服务发现之外还支持各种各样的服务发现,比如你已经使用了 Consul 或者是 Erueka 作为注册中心,也可以直接配置他们的地址然后进行服务发现,这样应用信息发生变化时 Prometheus 也能及时感知到。
当然 docker/http/docker 等都是支持的,可以按需选择。
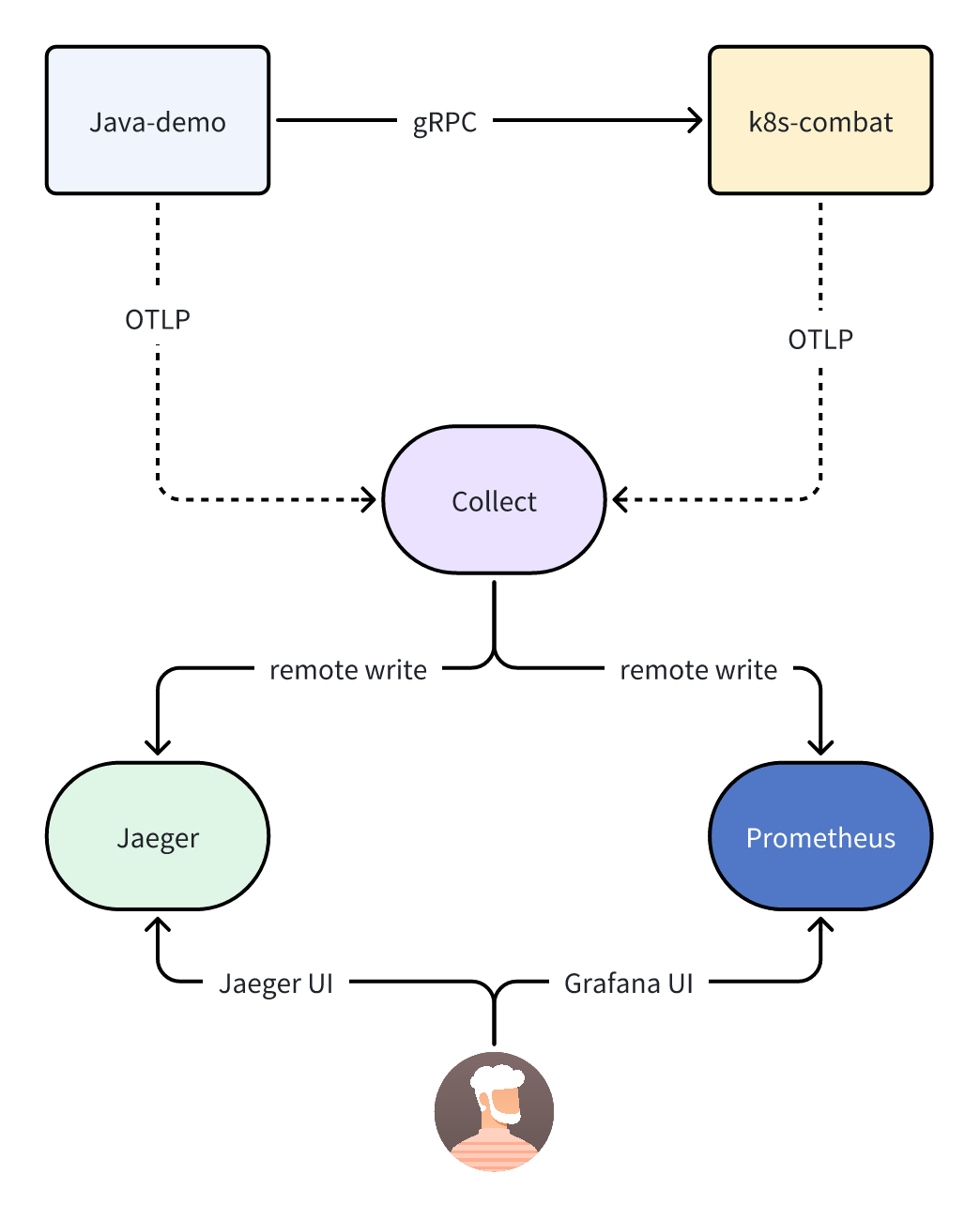
OpenTelemetry
随着这两年可观测性标准的完善,许多厂商都在往 OpenTelemetry 上进行迁移,接入 OpenTelemetry 与直接使用 Prometheus 最大的不同是:
不再由 Prometheus 主动抓取应用指标,而是由应用给 OpenTelemetry-Collector 推送标准化的可观测数据(包含日志、trace、指标),再由它远程写入 Prometheus 这类时序数据库中。
整体流程图如下:

对应用的最大的区别就是可以不再使用刚才提到 Prometheus 依赖,而是只需要挂载一个 javaagent 即可:
1 2 3 4 5 6 7 8
| java -javaagent:opentelemetry-javaagent-2.4.0-SNAPSHOT.jar \ -Dotel.traces.exporter=otlp \ -Dotel.metrics.exporter=otlp \ -Dotel.logs.exporter=none \ -Dotel.service.name=java-demo \ -Dotel.exporter.otlp.protocol=grpc \ -Dotel.propagators=tracecontext,baggage \ -Dotel.exporter.otlp.endpoint=http://127.0.0.1:5317 -jar target/demo-0.0.1-SNAPSHOT.jar
|
而其中会新增的一个 OpenTelemetry-Collector项目,由它将收到的指标数据转发给 Prometheus,所以在它的配置里会配置 Prometheus 的地址:
1 2 3 4 5
| exporters: otlphttp/prometheus: endpoint: http://prometheus:9292/api/v1/otlp tls: insecure: true
|
之前也写过两篇 OpenTelemetry 和监控相关的文章,可以一起阅读体验更佳:
总结
关于 Prometheus 的安装可以参考官方的 operator 或者是 helm:
https://github.com/prometheus-operator/kube-prometheus
当然如果不想使用 Prometheus 也推荐使用 VictoriaMetrics,是一个完全兼容 Prometheus 但是资源占用更少的时序数据库。
参考链接: